瑞众人寿强化国寿基因,王晓辉加盟释放投资信号;合规压力犹存,多地罚单敲响警钟。
瑞众人寿在化解前身风险后迅速崛起,凭借深厚的国有背景和专业团队调整,正面临合规挑战与高质量发展并行的关键阶段。公司从华夏人寿业务承接而来,注入强劲资本支持,管理资产规模实现显著扩张,保费收入持续保持市场前列位置。通过引入资管领域资深人士,进一步强化投资配置策略,在低利率环境下寻求权益类资产的优化路径,以提升整体经营韧性。尽管开年以来多地分支机构因销售宣传、内控管理等方面问题受到监管处罚,累计金额较大,但这也促使公司加速完善治理机制,推动从历史包袱向稳健转型的进程。
公司高管层逐步体现出浓厚的中国人寿基因,这为治理结构注入稳定性和专业性。王晓辉的到任尤为引人注目,他拥有丰富的资管从业经历,曾在中国人寿资管体系担任重要职务,后在相关机构负责全面运营。他的加入填补了瑞众人寿在资产管理高管层面的配置缺口,有助于强化投资决策的专业深度。在行业从依赖息差转向利差的变局中,他强调配置策略决定长期成败,特别是提升权益投资能力来应对市场挑战。这种理念与公司当前战略高度契合,有望推动资产端实现更均衡、更具弹性的布局。

当前管理团队由总裁俞德本领衔,涵盖副总裁多名、总裁助理、总精算师、合规负责人、审计责任人以及财务负责人等关键岗位。这一架构体现了多维度专业覆盖,为公司日常运营和风险防控提供支撑。随着“国寿”背景人员比例的增加,内部决策机制趋于成熟,治理底色不断加深。公司在承接庞大业务体量后,实现了平稳过渡,资管规模近几年保持强劲复合增长态势,显示出较好的经营连续性和市场适应力。

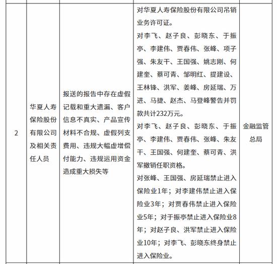
华夏人寿曾经凭借创新产品实现快速扩张,保费规模一度位居行业前列,但激进策略导致风险积聚,最终引发监管接管和业务许可吊销。相关责任人受到多项处罚,标志着旧模式彻底终结。瑞众人寿正是在这一背景下应运而生,注册资本达到国内寿险业较高水平,股东结构以国有资本为主导,中国人寿通过间接方式提供重要支持。这种设计不仅化解了存量风险,还为新公司注入了可靠的信誉基础和发展动力。从成立到如今,保费规模实现显著攀升,连续两年刷新自身纪录,位居市场前列,充分证明了承接与重生的成功路径。

尽管经营步入正轨,历史遗留与基层执行问题仍需持续清理。开年多地监管局相继披露处罚决定,涉及分支机构在宣传表述、数据真实性、内控回溯、代理人管理等方面的不足,导致公司及相关责任人受到不同程度的警告和罚款。这些事件虽集中在个别区域和环节,但反映出快速扩张后合规链条的薄弱点。公司需以此为契机,全面加强培训、流程优化和监督机制建设,以显著降低类似风险发生概率。长远来看,只有筑牢合规基础,才能巩固市场地位,实现可持续的高质量发展。瑞众人寿的合规突围之路,实质上是整个行业从高速增长向稳健经营转型的缩影。在国有资本的坚强后盾下,公司正通过人才优化和战略调整,积极应对挑战。未来,随着治理体系的进一步完善和投资能力的持续提升,预计将更好地服务实体经济,贡献保险业的风险保障功能。这场从凤凰涅槃到稳健前行的历程,值得持续观察。


